상세 컨텐츠

본문 제목

[보도자료] 한정애 의원, 국민건강보험 재정 운용 계획 국회 보고하는「국민건강보험법 개정안」 대표 발의

의정활동/보도자료

by 의원실 2022. 12. 14. 16:07

본문

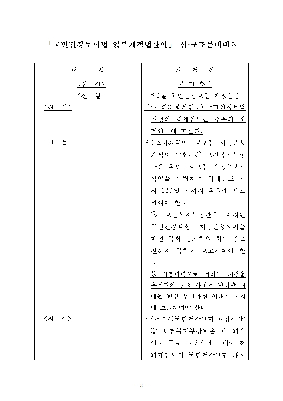
더불어민주당 한정애 국회의원(서울 강서병, 국회 보건복지위원회)은 오늘(12월 14일) 보건복지부장관이 매년 국민건강보험 재정 운용 계획을 국회에 보고하고, 재정의 결산도 국회의 승인을 받아 공표하도록 하는 「국민건강보험법 일부개정법률안」을 대표 발의했다.

 

한정애 의원은 보건복지부장관이 ▲국민건강보험 재정운용계획안을 수립하여 회계연도 개시 120일 전까지 국회에 보고하고, ▲확정된 국민건강보험 재정운용계획을 매년 국회 정기회의 회기 종료 전까지 국회에 보고하고, ▲재정운용계획의 중요 사항을 변경할 때에는 변경 후 1개월 이내에 국회에 보고하도록 하는 내용을 담은 「국민건강보험법 일부개정법률안」을 대표 발의했다.

 

또한, 개정안은 보건복지부장관이 ▲전(前) 회계연도의 국민건강보험 재정결산서를 작성하여 감사원의 검사를 받도록 하고, ▲재정결산서와 감사원의 검사 결과를 국회에 제출하여 국회의 승인을 받고 공표하도록 하는 내용도 함께 담고 있다.

 

[한정애 의원 보도자료] 건보재정 운용계획 국회에 보고하는 건강보험법 개정안 발의.hwp
0.36MB

관련글 더보기

댓글 영역